trim函数怎么用(trim函数sql)

其实不只是tps560200trim函数怎么用,这个如果懂了,开关电源差不多都就明白了,因为原理都是一样的,现在就拿转压芯片TPS560200系列来说吧,它的输入电压是12V,输出电压是5V,举例说,我们现...

其实不只是tps560200trim函数怎么用,这个如果懂了,开关电源差不多都就明白了,因为原理都是一样的,现在就拿转压芯片TPS560200系列来说吧,它的输入电压是12V,输出电压是5V,举例说,我们现在要把5V改变为3.3V,

trim函数怎么用(trim函数sql)

trim函数怎么用(trim函数sql)

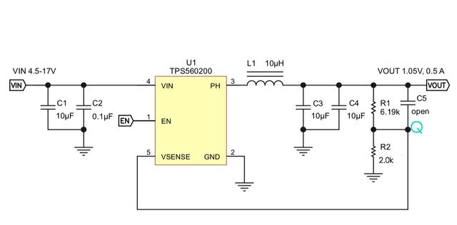
引脚说明如下图所示,为TPS560200芯片,分别介绍一下它的5个引脚,1脚为使能引脚,我们暂且可以不管,2脚为电源地,也就是我们所说的负极,3脚为输出引脚,正常情况下输出为5V,4脚为电源输入引脚,输入电压为12V,5脚为电压检测引脚,检测的是输出电压。

trim函数怎么用(trim函数sql)

trim函数怎么用(trim函数sql)

曾经的困惑在默认情况下vout为5V,那么Q点的电压为5✖️(2/(2.0+6.190))=1.221V,这个电压官方都会给出,同学们可以去datesheet里面直接找,也就是当Q点电压为1.221V时,vout端输出5V电压。那么问题来了,此时我们怎么让vout输出3.3v电压呢?因为笔者在一个嵌入式项目中遇到过类似的问题,记得当时需要用到8025T的时钟芯片,它的供电电压为5V,所以用TPS560200转压芯片,但后来不需要8025T了,所以也就不需要TPS560200了,但当时单片机供电是3.3V,如果用AMS117-3.3(5V-3.3V转压芯片)就有点浪费了,就想着能不能不用AMS117-3.3,直接把12V变为3.3V呢?

经过不懈努力经过长时间的对开关电源的深入探索,是我对开关电源有了更深一步的了解,它的原理是这样的,5脚vsense会检测Q点的电压,因为默认情况是输出5v的,所以Q点是1.221V是转压芯片输出占空比为5:12的波形,如果Q点小于1.221V,转压芯片就会输出更大的占空比,直到Q点为1.221V时,就会稳定占空比。

想要改变vout的输出电压为3.3V,我们可以改变R1的电阻,计算方法如下:当Q点为1.221V时,流过R2的电流为1.221V/2.0K=0.610mA,我们此时vout电压为3.3v,所以加在R1上的电压为:3.3V-1.221V=2.079V,此时R1的电阻应为2.079/0.610=3.4K,也就是我们只需要把R1变为3.4K,vout端口就会输出3.3V的电压

在Excel中,TRIM函数怎么用

在EXCEL中,TRIM函数主要用于把单元格内容前后的空格去掉,但并不去除字符之间的空格。

1、如下图所示,A列有两个数,前中后都有空格,试用TRIM函数;

2、在B2单元格插入TRIM函数,该函数可删除字符串中多余的空格,但会在英文字符串中保留一个作为词与词之间分隔的空格;

3、TRIM函数的取值区域选择A1,然后按enter键即可得到结果,如图B2单元格的数值去掉了A1单元格前后的空格,但中间的空格不会去掉;

4、往下拉填充公式,B2单元格也去掉了前后的空格;

5、TRIM函数作为辅助函数,还有另外一种用法,如图在A1中(A1常规状态)录入12位以上数字,A1就会以科学计数的方式显示出来,这不是我们想要的结果,我们想要B1所示的结果,这时,在B1单元格输入公式:=TRIM(A1),按enter键,就可以看到全部显示出来了。

什么是trim函数 trim函数的语法和作用

删除字符串首尾的空白(可以首尾一起,也可以指定首或尾,取决于控制参数),但会保留字符串内部作为词与词之间分隔的空格。

各种 trim 函数的语法如下:

LTRIM(字串):将字串左边的空格移除。

RTRIM(字串): 将字串右边的空格移除。

TRIM(字串): 将字串首尾两端的空格移除,作用等于RTRIM和LTRIM两个函数共同的结果。

ALLTRIM(字串):将字串左右边两边的空格移除。

例1:

TRIM(\' Sample \');

结果:

\'Sample\'

例2:

LTRIM(\' Sample \');

结果:

\'Sample \'

例3:

? RTRIM(\' Sample \');

结果:

\' Sample\'

ALLTRIM(\" Sample \")

结果:

\"Sample\"

在oracle中,trim()函数的用法有,leading 开头字符,trailing 结尾字符,both 开头和结尾字符,如下:

trim(leading || trailing || both \'将要被替换掉的字符\" from “将要被替换的字符串\")

1、trim函数去除指定的开头字符

select trim(leading \'x\' from \'xday\') as strTemp from tableName ;

2、trim函数去除指定的结尾字符

select trim(trailing \'x\' from \'dayx\') as strTemp from tableName ;

3、trim函数去除指定的首部和尾部字符

select trim(both \'x\' from \'xdayx\') as strTemp from tableName ;

4、默认情况下,trim函数会去除首部和尾部,被指定的字符

select trim(\'x\' from \'xdayx\') as strTemp from tableName ;

5、如果没有指定被移除的字符,则会默认去除首部和尾部的空格

select trim(\' day \') as strTemp from tableName ;

  • 发表于 2021-11-02 11:58
  • 阅读 ( 231 )
  • 分类:互联网

0 条评论

请先 登录 后评论
zhuquanyou
zhuquanyou

726 篇文章

你可能感兴趣的文章

相关问题