2022教你微信文章怎么制作(2022最新版本的微信公众号注册教程)

最近的注册又改版了,添加了选填项目,是关于作者文章创作方面的。注册过程中,可以忽略。 不多说。先分享下注册方法教程 百度搜索:申请 个人选择订阅号 企业个体户可以选择订阅...

最近的注册又改版了,添加了选填项目,是关于作者文章创作方面的。注册过程中,可以忽略。

不多说。先分享下注册方法教程

百度搜索:申请

2022最新版本的注册教程,果断收藏

2022最新版本的注册教程,果断收藏

2022最新版本的注册教程,果断收藏

2022最新版本的注册教程,果断收藏

2022最新版本的注册教程,果断收藏

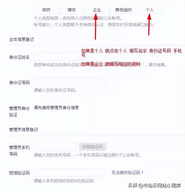
个人选择订阅号 企业个体户可以选择订阅号和服务号 小程序是单独系统,企业微信是企业用,这里我们主营说

订阅号服务号如何选择,根据自己实际情况

2022最新版本的注册教程,果断收藏

填写资料,点击注册,后激活邮箱邮件

2022最新版本的注册教程,果断收藏

2022最新版本的注册教程,果断收藏

2022最新版本的注册教程,果断收藏

2022最新版本的注册教程,果断收藏

2022最新版本的注册教程,果断收藏

填写资料后,如果是个人 就可以下一步 ,扫码验证,输入手机号,获取验证码,完成后进行名称填写 简介资料,

2022最新版本的注册教程,果断收藏

2022最新版本的注册教程,果断收藏

这里要说下账号名称 很多词语需要审核 ,提交身份证 营业执照或者商标 ,如果不能提供这些,可能不会通过,所以选好名称,否则就成了新注册,两天不能审核通过 就被注销,重新注册。企业的能提供营业执照最好提供。个人按提示修改,提示该名称可用。就OK了。

2022最新版本的注册教程,果断收藏

2022最新版本的注册教程,果断收藏

2022最新版本的注册教程,果断收藏

设置LOGO图标,设置完成,下载二维码,保存,这个二维码就是我们的唯一识别码

接下来就是的设计,装修,对接开发了,个人的素材管理,新建图文

企业可以认证,认证后,申请支付商户,开发会员系统,商城,支付,或行业功能。

注册需要电脑,个人需要实名认证,注册中有验证码,扫码问题最常见,建议多看教程,或关注我们文章。也有和在线客服咨询交流。下期我们再聊。

  • 发表于 2022-08-25 10:07
  • 阅读 ( 123 )
  • 分类:互联网

0 条评论

请先 登录 后评论
金牌
金牌

691 篇文章

你可能感兴趣的文章

相关问题