
韩红对网络“慈善作秀”质疑亲自回应:“真想说点什么,后来一想……越想越想抿嘴笑,网上有这么多朋友支持我们呢?!我们太幸运了!一定不辜负您。”直面网络质疑,称被许多朋友们支持很幸运。



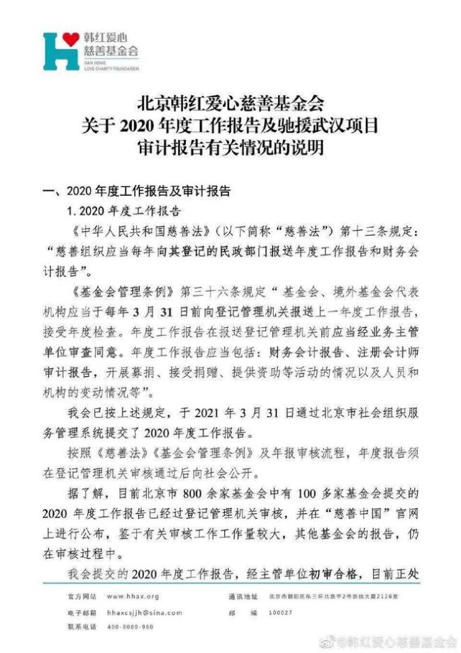
7月27日,北京韩红爱心慈善基金会公布《关于2020年度工作报告及驰援武汉项目审计报告等有关情况的说明》,回应近期网友对于捐款去向等相关问题的质疑。报告中称,2020年度业务活动的相关审计工作已完成,审计结果为未发现违法违纪现象。同时,已将上述审计报告连同2020年度工作报告向北京市社会组织服务管理系统提交,待管理机关审核通过后,会及时向社会公示。另外,公告中也详细阐述了“韩红爱心驰援武汉”项目的资金收支情况。



此外,韩红爱心慈善基金会发表法律意见函,称某电视平台在讨论“网红明星前往灾区救灾引发质疑”时使用了韩红老师的照片及北京韩红爱心慈善基金会志愿者的照片。韩红老师及北京韩红爱心慈善基金会对此表达强烈愤慨。希望相关方对有关侵权图文和视频进行处理,否则本律师事务所将对有关责任单位和责任人提起诉讼,追究其法律责任。同时表示:“韩红老师从事慈善活动,不是为了出名,更不是为了谋取个人私利。在本次河南救灾期间,有关媒体平台在未经调查的情况下,作出韩红老师及其带领的基金会到一线救灾是给基层“添乱”的报道,已经构成了对韩红老师本人的严重诋毁,更触及了北京韩红爱心慈善基金会容忍适度批评的底线。”


